请注意
遵义市2024年中考
考前温馨提醒来啦
请仔细查阅!

Δ具体考试时间以准考证上的时间为准。
1.中考采取网上评卷,考生只能在答题卡规定区域答题。
2.答题前考生必须按答题卡说明,在考生信息区用黑色签字笔准确填写姓名、准考证号、座位号,并按要求粘贴条形码。
3.选择题部分必须用2B铅笔填涂,将欲选择的题号空白框涂成■。非选择题部分必须用黑色签字笔在规定的各题号区域内答题,书写时字迹要工整、清晰,字距、行距适当,要能清晰辨认。有作图题时,可先用铅笔绘出,经确认后再用黑色签字笔描清楚。不得使用其它颜色墨水笔、圆珠笔或铅笔书写,答题书写不得超出黑色边框,不在规定区域答题的,答题无效。
4.考生不得填涂缺考标识。严禁在答题卡的图像定位点(黑色方块■)周围作任何涂写和标记。保持答题卡面清洁,不得折叠、损坏。
网上评卷的程序是先将答题卡扫描成电子图片,利用计算机技术把答题卡图片按题进行切割、存储,其中选择题部分由计算机系统统一评定,非选择题部分实行一题多评,由评卷系统按题随机分发给不同的两位教师评阅,在互不知道对方评阅结果的情况下,分别判分。若两个分数的差值小于所设定的差值阈限,则两个分数的平均值即为该题的得分;若两个分数的差值大于所设定的差值阈限,则该题分发给第三位教师评阅,若判分与前两次判分之一的差值小于所设定的差值阈限,则取其平均值为该题得分,若判分与前两次判分的差值均大于所设定的差值阈限,则该题送学科评卷组长评阅,组长所给定分数即为该题得分。
我市继续实行平行志愿和“一填报三查询三修改”方式。考生使用报名号和密码登录“遵义市招生考试网”(http://www.zyszsksb.cn/),在规定的时间内可填报、修改志愿和查询当前志愿模拟录取情况;可查询中考成绩、在辖区内排名、普通高中招生计划、中职学校招生计划、配额学籍资格等;可查询就读学校公示的配额生学籍资格名单、加分名单、体育考试成绩等相关信息。在填报志愿前,考生必须认真核对与录取相关的信息是否准确,如有问题,需立即联系当地招生考试机构,否则后果自负。
考生务必妥善保管登录密码,不得向任何人泄露,否则可能导致本人重要信息被泄露、被篡改,甚至无法填报志愿的后果。若密码遗忘或者丢失,考生本人提出书面申请,经班主任签字后,交由学校负责老师初始化密码,考生本人必须当场立即修改密码。凡因考生泄露密码导致个人信息被篡改及志愿填报纠纷,其后果由考生本人承担。
(一)志愿填报修改查询时间
1.第一阶段:预填报志愿
6月11日—16日8:30—20:00由初中学校集中统一组织填报,所有考生必须填报。在第二阶段未修改志愿的考生以预填志愿作为正式志愿。
2.第二阶段:修改志愿和查询模拟录取结果
中考成绩、考生区域排位于7月9日前公布,普通高中最低控制线于7月15日前公布。报考“3+4”中本贯通、普通高中有3次查询3次修改志愿机会,报考五年一贯制、中职学校有4次查询4次修改志愿机会。“3+4”中本贯通、普通高中志愿修改截止时间为7月17日17:00,五年一贯制、中职志愿修改截止时间为7月19日17:00。

注意:模拟录取不是正式录取结果,仅是根据当前时段考生填报志愿情况模拟录取的结果,在当前阶段被模拟录取或者落选的考生,随着下一阶段填报志愿情况的改变,模拟录取结果也可能随之改变。填报志愿结束后的录取结果,才是正式录取结果。
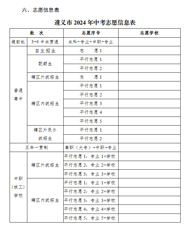
(二)志愿设置和填报范围
根据《省教育厅关于开展2024年中职-高职-本科贯通培养工作的通知》和《遵义市2024年初中毕业生学业(升学)考试和高中阶段学校招生工作的通知》(遵教体发〔2024〕19号)要求,结合我市实际,志愿设置和填报范围如下:
1.“3+4”中本贯通
设置一个志愿,采取“本科+专业+中职+专业”的填报方式,专业为中职学校优质、示范、重点(特色)或骨干专业,“3+4”本科是中等职业教育和普通本科高校“上下贯通”的一种形式。选拔部分优秀毕业生进入试点中等职业学校相关专业学习3年后,经考核测试进入本科院校学习4年,全市初中应届考生均可报考。
2.普通高中
(1)“自主招生”设1个志愿。考生可在参加自主招生专业测试合格的高中学校中选报一所学校。
(2)“配额生”设2个平行志愿。四城区(指红花岗区、汇川区、播州区、新蒲新区,下同)考生在“遵义市第四中学”和本区内的省级示范公办高中学校选报,其他县(市)考生在本县(市)省级示范公办高中学校中选报。
(3)“辖区外统招生”设1个志愿。绥阳县以外的考生可填报绥阳诗乡中学(民办)。
(4)“辖区内统招生”设5个平行志愿。四城区考生在四城区内的普通高中学校和统招计划面向全市招生的民办高中学校中选报;其他县(市)考生在本县(市)内的普通高中学校和遵义市实验学校(原北京师范大学遵义附属学校)以及统招计划面向全市招生的民办高中学校中选报。
(5)“辖区外民办统招生”设2个平行志愿。民办高中以辖区内招生为主(绥阳诗乡中学和统招计划面向全市招生的民办高中除外),在辖区内生源不足的情况下可面向辖区外招生,即四城区考生可在四城区以外的民办高中学校中选报,其他县(市)考生可在本县(市)以外的民办高中学校中选报。
3.五年一贯制
设置一个志愿,采取“高职(专业)+中职+专业”的填报方式,更突出专业,符合五年制一贯制特点,也更能体现考生意愿。全市中考考生均可报考。
4.中职(技工)
志愿采取“专业+学校”的方式,为考生提供更多组合选择。考生如果想读某一所学校,则可选同一所学校的多个专业。如果考生对专业有兴趣,也可以选择同一个专业的不同学校。
(1)“辖区外统招生”设3个平行志愿。各县(市、区)考生可在本辖区以外国家、省、市中职(技工)学校的示范专业中选报,辖区外未完成计划转入辖区内计划。
(2)“辖区内统招生”设5个平行志愿。各县(市、区)考生在省属、市属和本县(市、区)内的中职(技工)学校中选报。
(三)平行志愿录取原则
平行志愿录取的原则是“位次优先,遵循志愿”。比如普通高中辖区内统招生批次:首先对所有考生从高分到低分排定位次(总分相同位次相同);其次,根据考生位次对考生所填报的平行志愿从志愿1到志愿5的顺序依次检索,考生一旦满足某一志愿的录取条件,不再检索该考生的其他志愿,而是检索下一位次考生的该批次志愿。

以普通高中配额生录取为例,如某位考生的位次是100,需前面99位考生检索完成后才轮到这位考生。考生录取示意图如下:

(四)中考志愿录取规则
严格按《遵义市2024年中考志愿信息表》的顺序分批次进行录取。
1.“3+4”中本贯通
根据“3+4”中本贯通试点院校对应中职学校及专业计划,按考生中考成绩从高分到低分,遵循志愿依次录取。考生须为遵义市初中应届毕业生,最低控制线为各县(区、市)普通高中最低控制线中的最低分。考生被录取后,不再检索该考生其他批次志愿;未被录取的,可按志愿参与其他批次录取。
2.普通高中录取基本条件
(1)省级示范高中:综合素质达到B等及以上。
(2)非省级示范高中:综合素质达到C等及以上。
(3)配额生:具备配额生资格和示范高中录取条件。
(4)自主招生:考生须为遵义市应届生,报考省级示范高中综合素质达到B等及以上,其他普通高中达到C等及以上。
(5)最低控制线:自主招生最低控制线是各县(区、市)普通高中最低控制线中的最低分;按照示范高中类别确定配额生最低控制线:遵义市第四中学、遵义南白中学、遵义航天高级中学、遵义市第一中学配额生控制线为四城区普通高中最低控制线上浮50分,二类示范高中配额生控制线为辖区内普通高中最低控制线上浮30分,三类示范高中配额生控制线为辖区内普通高中最低控制线;辖区内统招生最低分不得低于辖区内普通高中最低控制线;辖区外统招生和辖区外民办统招生录取最低分不能低于招生学校所在辖区和考生生源地普通高中最低控制线。
3.普通高中录取办法
按“自主招生→配额生→辖区外统招生→辖区内统招生→辖区外民办统招生”顺序分批次录取,未完成的自主招生、配额生、辖区外统招生计划转为辖区内统招计划。
(1)自主招生。在专业成绩合格和中考成绩上线的前提下,分自主招生项目按考生专业成绩从高分到低分依次录取。
(2)配额生。根据分配到初中学校的招生计划,在校内按中考成绩从高分到低分,遵循志愿依次录取。
(3)辖区外统招生。根据普通高中学校辖区外统招计划,按辖区外考生中考成绩从高分到低分,遵循志愿依次录取。
(4)辖区内统招生。根据普通高中学校辖区内统招计划,按辖区内考生中考成绩从高分到低分,遵循志愿依次录取。
(5)辖区外民办统招生。若民办学校在辖区内未录满,剩余计划转入辖区外民办统招生计划。按辖区外考生中考成绩从高分到低分,遵循志愿依次录取。
4.五年一贯制录取办法
根据五年制高职(大专)对应中职学校及专业计划,按考生中考成绩从高分到低分,遵循志愿依次录取(不得低于五年制最低控制线)。
5.中职(技工)录取办法
按“辖区外统招生→辖区内统招生”顺序分批次录取,未完成的辖区外统招生专业计划转为辖区内统招生专业计划。
(1)辖区外统招生。根据中职(技工)学校辖区外专业计划,按辖区外考生中考成绩从高分到低分,遵循志愿依次录取。
(2)辖区内统招生。根据中职(技工)学校辖区内专业计划,按辖区内考生中考成绩从高分到低分,遵循志愿依次录取。
(五)志愿填报注意事项
1.考生要知己知彼
我市高中录取采用“综合评价,多元录取”方式,所以考生必须了解省级示范高中和其他普通高中的录取条件。
考生可根据自己中考成绩(含综合素质评价等第)和公布的普通高中最低控制线,参考在区域内的位次、在就读学校的排名以及高中学校往年的录取分数等综合因素,理性填报志愿,确保能顺利录取。配额生、统招生只是录取的批次不同,录取时检索的范围不一样,学生入学后享受同等待遇,因此考生、家长不要纠结自己是配额生还是统招生,录取到理想的学校才是目的。
2.志愿填报方法
录取时严格按《遵义市2024年中考志愿信息表》的顺序分批次进行录取,在填报志愿时,考生务必综合考量自己的竞争实力,把最想读又有希望的学校填在前面,拉开梯度,选好保底的学校,降低落榜风险。切记适合自己的学校就是好学校。
3.考生要及时查询模拟录取结果
我市中考在实行平行志愿基础上,采用“一填报三查询三修改”填报方式,考生可根据模拟录取结果多次修改志愿,让每一位考生都能选择到适合自己的学校。请考生及家长在规定时间内及时查询模拟录取结果,并根据当前各学校模拟录取情况,可选择在下一个时段修改志愿,切莫错过机会。
4.近几年典型案例
(1)考生必须通过电脑填报志愿
2017年,1名考生因为手机网络信号不稳定提交志愿失败,误认为已经提交成功。为避免出现类似情况,请考生一定要在网络好的情况下,通过电脑填报志愿。
(2)考生必须妥善保管密码
2018年,1名考生因密码疏于保管,志愿被他人篡改,后经当地公安局调查破案,考生才得以就读志愿学校。
(3)考生必须本人填报志愿,不得委托他人填报,否则后果自负
2019年,1名考生委托其他同学填报志愿,其同学未完全按照考生意愿填报,导致考生落选示范高中,最终只能就读非示范高中。
(4)考生填报志愿必须认真看清志愿录取批次
2021年,1名考生在修改志愿时,因将原配额生志愿填在自主招生志愿里,误以为修改成功,导致未能录取示范高中。
(5)考生填报民办高中志愿需慎重
每位考生只有一次录取机会,建议考生填报民办高中前要提前了解学校收费情况以及学校基本情况,同家长商议后再填报。不要抱有“填着玩,估计录取不了”的心态,一旦被录取,学校收费超过家庭经济承受能力,考生可能面临失学。
五、招生工作纪律
严格执行“10个不得”招生工作纪律。高中学校不得擅自组织招生、不得违规宣传、不得采取经济手段招生,不得接收已按规定程序被其他学校录取的学生, 不得招收低于最低控制线的学生,不得超计划招生,不得招收择校生和借读生,不得借其他高中学校名义办班,搞变相借读。初中学校和老师不得干预、代替考生填报志愿,不得以任何名义向招生学校收取与招生挂钩的任何费用。




说明:高中学校招生计划、中职(技工)学校计划、“3+4”中本贯通和五年制大专招生计划均以“遵义市招生考试网”(http://www.zyszsksb.cn/)上公布的为准。
扫一扫在手机打开当前页面